La Botnet Broadside y su Impacto en los DVRs TBK: Una Amenaza Crítica para la Logística Marítima
En el panorama actual de la ciberseguridad, las botnets representan una de las herramientas más persistentes y destructivas utilizadas por actores maliciosos para perpetrar ataques a gran escala. Recientemente, la botnet conocida como Broadside ha emergido como una amenaza significativa al dirigirse específicamente a los sistemas de grabación de video digital (DVRs) fabricados por TBK, dispositivos ampliamente utilizados en el sector de la logística marítima. Esta campaña maliciosa no solo compromete la integridad de infraestructuras críticas, sino que también expone vulnerabilidades inherentes en el Internet de las Cosas (IoT) industrial, planteando riesgos operativos y de seguridad que podrían tener repercusiones globales en el comercio internacional.
Los DVRs TBK, comúnmente instalados en buques de carga, puertos y centros de control logístico, sirven como nodos clave para la vigilancia y el monitoreo en tiempo real. Su exposición a internet, combinada con configuraciones predeterminadas débiles y actualizaciones de firmware infrecuentes, los convierte en objetivos ideales para infecciones masivas. La botnet Broadside aprovecha estas debilidades para reclutar dispositivos infectados, formando una red distribuida capaz de lanzar ataques de denegación de servicio (DDoS), exfiltrar datos sensibles y potencialmente facilitar operaciones de espionaje industrial. Este análisis técnico profundiza en los mecanismos de infección, las implicaciones para el sector marítimo y las estrategias de mitigación recomendadas, basadas en estándares como los establecidos por el NIST y la ISO 27001.
Características Técnicas de la Botnet Broadside
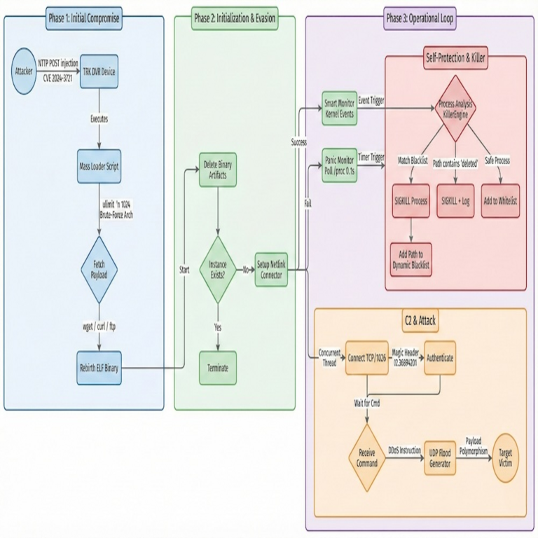
La botnet Broadside opera mediante un malware modular diseñado para explotar vulnerabilidades en dispositivos IoT con sistemas operativos embebidos, particularmente aquellos basados en arquitecturas ARM. Según reportes de expertos en ciberseguridad, el payload inicial de Broadside se distribuye a través de escaneos automatizados de puertos abiertos, enfocándose en protocolos como Telnet (puerto 23) y HTTP (puerto 80), que a menudo permanecen desprotegidos en DVRs TBK. Una vez que el malware gana acceso, establece una conexión de comando y control (C2) con servidores remotos, típicamente alojados en infraestructuras comprometidas en regiones como Asia Oriental.
Desde un punto de vista técnico, Broadside incorpora técnicas de ofuscación avanzadas para evadir detección. El código malicioso, escrito en un dialecto de C optimizado para entornos de bajo recurso, utiliza polimorfismo para variar su firma en cada infección, lo que complica la identificación por herramientas antivirus tradicionales. Además, el malware implementa un mecanismo de persistencia mediante la modificación de archivos de inicio del sistema, asegurando que se reactive tras reinicios. En los DVRs TBK, que corren versiones obsoletas de Linux embebido, Broadside puede inyectar hooks en procesos críticos como el servidor web integrado, permitiendo la ejecución remota de comandos sin alterar el funcionamiento aparente del dispositivo.
La arquitectura de la botnet es jerárquica: dispositivos infectados actúan como zombies, reportando a controladores intermedios que agregan tráfico y lo redirigen al servidor C2 principal. Esta estructura distribuye la carga y minimiza el riesgo de detección centralizada. En términos de protocolos, Broadside emplea variantes de HTTP/1.1 con encriptación XOR simple para comunicaciones C2, aunque versiones recientes han incorporado TLS 1.2 para mayor sigilo. El tamaño de la botnet, estimado en miles de nodos, se ha expandido rápidamente debido a la ubiquidad de los DVRs TBK en flotas marítimas globales, con infecciones reportadas en puertos de Europa, América y Asia.
Mecanismos de Infección en DVRs TBK
Los DVRs TBK, modelos como el TBK-DVR-1080 y similares, presentan vulnerabilidades inherentes derivadas de su diseño para entornos industriales hostiles, donde la prioridad es la robustez física sobre la seguridad cibernética. Estos dispositivos utilizan credenciales predeterminadas como “admin/admin” o “root/123456”, que los atacantes explotan mediante ataques de fuerza bruta o diccionarios. Broadside inicia su ciclo de infección con un escaneo de red utilizando herramientas como Masscan o ZMap, identificando dispositivos expuestos en rangos IP públicos asignados a operadores marítimos.
Una vez detectado un DVR vulnerable, el malware se entrega vía exploits zero-day o conocidos pero sin parches, como aquellos relacionados con buffer overflows en el parser de comandos Telnet. El proceso de explotación involucra la inyección de shellcode que descarga el binario principal de Broadside desde un mirror FTP o HTTP. En el firmware de TBK, que a menudo no soporta segmentación de memoria adecuada, este shellcode puede escalar privilegios fácilmente, accediendo al kernel y modificando tablas de rutas para redirigir tráfico malicioso.
Post-infección, Broadside realiza un fingerprinting del dispositivo para adaptar su comportamiento: en DVRs marítimos, prioriza la captura de streams de video, potencialmente exfiltrando feeds de cámaras que revelan posiciones de carga, rutas de navegación y actividades portuarias. Esto no solo facilita el robo de propiedad intelectual, sino que también podría usarse para ataques de interrupción, como DDoS dirigidos a sistemas de control de tráfico marítimo (VTS). La latencia introducida por el malware en estos dispositivos puede degradar el rendimiento, afectando la toma de decisiones en tiempo real durante operaciones críticas.
Implicaciones para la Logística Marítima
El sector de la logística marítima, responsable del 90% del comercio global según la Conferencia de las Naciones Unidas sobre Comercio y Desarrollo (UNCTAD), depende en gran medida de infraestructuras IoT para optimizar operaciones. La infección por Broadside en DVRs TBK introduce riesgos multifacéticos: desde la pérdida de confidencialidad en datos de navegación hasta la integridad de cadenas de suministro. Por ejemplo, un buque con DVRs comprometidos podría transmitir coordenadas GPS falsificadas, facilitando actos de piratería cibernética o sabotaje.
Desde una perspectiva regulatoria, esta amenaza resalta incumplimientos potenciales con marcos como el Código Internacional de Protección de Buques e Instalaciones Portuarias (PBIP) de la Organización Marítima Internacional (OMI). Las compañías navieras deben cumplir con directivas que exigen la evaluación de riesgos cibernéticos, pero la adopción ha sido irregular. Broadside podría exacerbar vulnerabilidades en sistemas SCADA marítimos, donde los DVRs actúan como puntos de entrada para ataques de propagación lateral hacia PLCs y servidores de gestión de flotas.
Los beneficios operativos de los DVRs TBK, como su bajo costo y facilidad de integración con redes NMEA 0183 para datos náuticos, se ven socavados por estos riesgos. En un escenario de ataque coordinado, una botnet como Broadside podría lanzar DDoS masivos contra puertos clave, como Rotterdam o Singapur, interrumpiendo el flujo de contenedores y generando pérdidas económicas estimadas en miles de millones de dólares por día. Además, la recopilación de inteligencia a través de video feeds infectados plantea preocupaciones de seguridad nacional, especialmente en rutas comerciales estratégicas como el Estrecho de Malaca.
Riesgos Asociados y Análisis de Amenazas
Los riesgos primarios de Broadside incluyen la denegación de servicio, donde la botnet genera tráfico amplificado utilizando los recursos limitados de los DVRs para floods UDP o SYN. Con un ancho de banda típico de 10-100 Mbps por dispositivo, una red de 10.000 nodos podría superar los 1 Tbps, comparable a ataques históricos como Mirai. Otro vector es la exfiltración de datos, donde metadatos de video (timestamps, resoluciones) se combinan con logs de acceso para perfilar operaciones logísticas.
En términos de amenazas avanzadas, Broadside podría integrarse con campañas de ransomware, cifrando firmware de DVRs y demandando rescates en criptomonedas. Aunque no se han reportado tales integraciones hasta la fecha, la modularidad del malware lo hace propenso. Para el sector marítimo, los riesgos se amplifican por la conectividad satelital (VSAT), que a menudo carece de firewalls robustos, permitiendo infecciones remotas en alta mar.
Un análisis de amenazas utilizando el marco MITRE ATT&CK para ICS revela tácticas como Tactic TA0001 (Initial Access) vía credenciales débiles y Tactic TA0004 (Privilege Escalation) mediante exploits de kernel. La persistencia (Tactic TA0003) se logra alterando cron jobs para actualizaciones maliciosas. Estos patrones subrayan la necesidad de modelado de amenazas específico para IoT marítimo, considerando factores ambientales como la salinidad que afecta hardware pero no mitiga ciberataques.
Estrategias de Mitigación y Mejores Prácticas
Para contrarrestar Broadside, las organizaciones marítimas deben implementar un enfoque de defensa en profundidad. En primer lugar, el endurecimiento de dispositivos: cambiar credenciales predeterminadas y deshabilitar servicios innecesarios como Telnet, optando por SSH con autenticación de claves públicas. Actualizaciones de firmware regulares son esenciales; TBK ha emitido parches para modelos vulnerables, aunque la adopción depende de los operadores.
La segmentación de red es crítica: utilizar VLANs para aislar DVRs de sistemas críticos, aplicando reglas de firewall que bloqueen tráfico saliente no autorizado. Herramientas como Suricata o Zeek pueden monitorear anomalías en tráfico IoT, detectando patrones de C2 como beacons periódicos. En entornos marítimos, soluciones edge computing con IA para detección de intrusiones (IDS) permiten procesamiento local, reduciendo dependencia de conexiones satelitales latentes.
Adoptar estándares como IEC 62443 para seguridad ICS asegura que los DVRs se integren con arquitecturas seguras. Capacitación del personal en higiene cibernética, incluyendo simulacros de incidentes, es vital. Para detección proactiva, escaneos de vulnerabilidades con Nessus o OpenVAS deben formar parte de auditorías trimestrales. En casos de infección confirmada, el aislamiento inmediato del dispositivo y forense digital usando herramientas como Volatility para memoria embebida es recomendable.
- Medidas Inmediatas: Desconectar DVRs expuestos y aplicar parches TBK.
- Monitoreo Continuo: Implementar SIEM con reglas personalizadas para IoT.
- Recuperación: Respaldos offline de configuraciones y planes de contingencia para operaciones manuales.
Integración de Tecnologías Emergentes en la Respuesta
La inteligencia artificial juega un rol pivotal en la mitigación de botnets como Broadside. Modelos de machine learning, entrenados en datasets de tráfico IoT como el de UNSW-NB15, pueden clasificar paquetes anómalos con precisión superior al 95%, identificando infecciones tempranas mediante análisis de comportamiento. En logística marítima, plataformas de IA como las de IBM Watson IoT aplican aprendizaje profundo para predecir vectores de ataque basados en patrones históricos de botnets.
El blockchain emerge como una solución para la integridad de datos en DVRs: mediante hashes inmutables de feeds de video, se puede verificar la autenticidad contra manipulaciones. Protocolos como Hyperledger Fabric permiten cadenas de custodia seguras para logs marítimos, resistiendo alteraciones por malware. Sin embargo, la integración debe considerar el consumo energético en dispositivos embebidos, optando por implementaciones ligeras como sidechains.
En noticias de IT recientes, la convergencia de 5G en puertos marítimos acelera la propagación de amenazas, pero también habilita respuestas rápidas con edge AI. Estándares como el de la GSMA para IoT seguro promueven certificación de dispositivos, reduciendo la superficie de ataque. Para TBK, recomendaciones incluyen adopción de zero-trust architecture, donde cada acceso se verifica independientemente, minimizando impactos de brechas.
Casos de Estudio y Lecciones Aprendidas
Incidentes previos, como el ataque a Maersk por NotPetya en 2017, ilustran las consecuencias de vulnerabilidades IoT en logística. Aunque no relacionado directamente con Broadside, destaca cómo malware puede paralizar flotas globales, con pérdidas de 300 millones de dólares. En el contexto de DVRs, un caso hipotético pero plausible involucraría la interrupción de vigilancia en el Canal de Panamá, afectando el 5% del comercio mundial.
Lecciones incluyen la importancia de colaboración público-privada: agencias como CISA y ENISA han emitido alertas sobre botnets IoT, recomendando sharing de IOCs (Indicators of Compromise). Para Broadside, IOCs incluyen dominios C2 como broadside[.]ddns.net y hashes de muestras MD5 específicos reportados en foros de ciberseguridad. Empresas marítimas deben participar en ejercicios como Cyber Storm para simular respuestas.
La evolución de Broadside sugiere adaptaciones futuras, potencialmente incorporando IA para evasión de detección, lo que requiere inversión en threat hunting proactivo. En resumen, este incidente subraya la urgencia de priorizar ciberseguridad en infraestructuras críticas marítimas.
Conclusión
La botnet Broadside representa un recordatorio contundente de las vulnerabilidades persistentes en el ecosistema IoT de la logística marítima, particularmente en dispositivos como los DVRs TBK. Al comprender sus mecanismos técnicos y riesgos asociados, las organizaciones pueden implementar medidas robustas para salvaguardar operaciones esenciales. La integración de IA, blockchain y mejores prácticas regulatorias no solo mitiga amenazas actuales, sino que fortalece la resiliencia ante evoluciones futuras. Finalmente, una aproximación colaborativa y proactiva es clave para proteger el comercio global en un entorno cibernético cada vez más hostil. Para más información, visita la Fuente original.

